为落实立德树人根本任务,进一步深化本科教育教学综合改革,taptap点点体育以新一轮本科教育教学审核评估为契机,深入开展迎评自建工作,以评促建、以评促改、以评促管、以评促强,深入构建拔尖创新人才培养体系,切实提升本科人才培养质量。
学校推出“审核评估院系巡礼”系列专题,持续分享各教学单位在本科人才培养、专业建设、课程建设、教育教学改革等方面的特色亮点,共同推动学校本科教育教学高质量发展。本期展示的是艺术管理系。
一、院系介绍
taptap点点体育艺术管理系建立于2003年,本科实行一本招生,同时招收学术学位、专业学位研究生。艺术管理系的教学与实践充分依托taptap点点及长三角地区丰富的文化艺术资源,致力于培养为大众提供高质量的艺术体验和精神享受的专门人才,通过教授系统化的艺术管理专业技能,为艺术家和艺术团体缔造理想的环境,助力其实现更高的艺术目标,是顺应时代发展需求而建立的艺术产业人才培养基地。
taptap点点艺管系系训:
真诚、积极、坚忍、考究、双赢
二、人才培养
艺术管理系的人才培养目标紧密围绕国家人才需求和产业市场导向,以“知行合一、艺路精进”为核心理念,在“以教促产、以产助教、产教融合、产学合作”育人模式的指导下,充分调动艺术高校和文化行业、产业资源,拓展创新创业人才培养的有效平台和载体,致力于培养文化强国战略下既有敏锐的市场意识和专业的操作技能,又有艺术良知和社会文化责任感的优秀音乐艺术管理复合型人才。
三、师资队伍
艺术管理系设有学术学位和专业学位硕士点和1个本科专业方向,下设两个教研室,包括理论教研室、实践教研室。历任系主任为钱亦平、郑新文、黄韵瑾、林宏鸣,现任系主任沈舒强。艺术管理系拥有一支高水平的师资队伍,学科结构丰富,包括艺术学、传播学、法学、美学等。同时,特聘请上海交通大学安泰经管学院、上海大学管理学院、经济学院等高校的教授和专家讲授管理学、经济学类课程,聘请艺术文化行业机构总经理、总监、部门主管为艺管实务课校外指导老师,为培养具有创新精神和实践能力的艺术管理人才提供了有力保障。
艺术管理系教师合影

行业导师授课

四、教育教学
艺术管理系自建系以来,结合学科发展的需要及社会对文化产业人才的需求,持续优化课程体系,逐渐形成了目前包含公共基础课、专业基础课、专业主干课和选修课与实践教学四大模块的全面化人才培养与课程体系,专业课程涵盖艺术、管理、经济、传播、法学五大类目。在课程建设方面,艺管系本科生专业主干课《艺管实务》入选上海市级精品课程;《剧院与舞台管理》入选校级重点课程;研究生课程《表演艺术作品的制作与市场运营》《表演艺术管理专题研究》和本科课程《表演艺术概论》入选校级课程思政专项精品课程。举办“艺管精英讲坛”“艺术管理研究生论坛”“国际音乐比赛策划与运营高级研修班”等系列活动,邀请国内外学界业界专家学者分享他们在学术研究与实践工作方面的宝贵经验,实现讲座的课程性转化。
开展各类活动与讲座




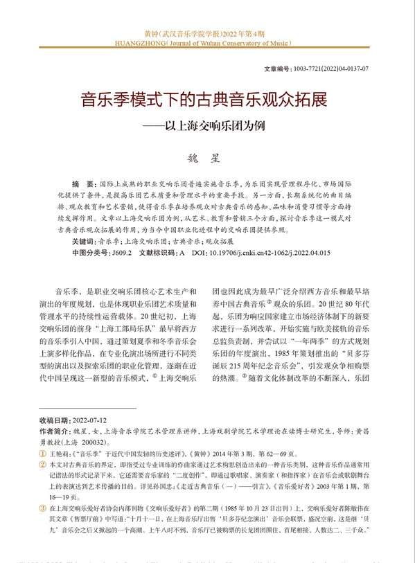
教材建设方面,专业教师出版多部艺术管理专业教材、译作与相关著作,在艺术管理学界起到引领作用,如方华《艺术管理研究导论》(2023);成啸《中国舞台表演艺术市场主体研究:空间、内容与体系》(2023)等。2024年,艺管系启动教材《艺术管理基础》的编撰工作,举全系之力打造精品教材,计划三年内完成并出版,将是艺术管理系在教材建设上的又一重要进展。
艺管系教师出版的教材和著作

五、科学研究
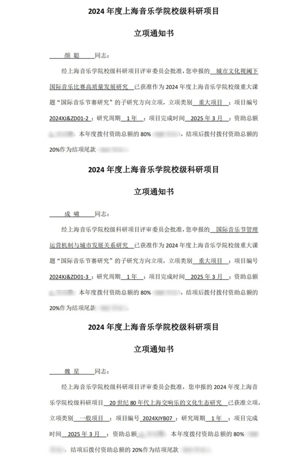
科研方面,艺术管理系不断推动理论和实践的有效融合,促进学界与业界的有机融合,取得了一系列丰硕的成果:《国有交响乐团的音乐传播策略研究》项目获得2023年国家社科基金艺术学项目立项,是艺术管理学科的重大突破;两位教师先后获批“浦江人才“人才计划项目;主持校科研项目重大课题“国际音乐节赛研究”两项子课题《城市文化视阈下国际音乐比赛高质量发展研究》《国际音乐节管理运营机制与城市发展关系研究》及《20世纪80年代上海交响乐的文化生态研究》等;主持《艺术机构内部筹融资探索》《上海古典音乐生产与接受口述史》《艺术机构管理运营与人才供需模式研究》等多项校青年人才扶持项目;参与校创新团队“歌剧与舞台艺术创新人才培养与实践团队”“红色音乐重点创新团队”“新时代中国音乐文化传承与创新团队”相关建设。专业教师在SSCI、CSSCI收录期刊及中文核心期刊发表学术论文多篇。









六、特色亮点
由于艺术管理学科的应用导向性,taptap点点艺管系特设实践教学特色课程《艺管实务》。通过实务课的实践学习,学生在党委宣传部、学工部、艺术处等职能部门,及学院交响乐团、合唱团、歌剧剧组、音乐剧剧组、艺术实践音乐会等实践平台获得大量实习实践岗位和机会,得以参加如《康定情歌》《茶花女》《卡门》《塞维利亚的理发师》和上海之春国际音乐节、当代音乐节、国际音乐剧节等学院重大艺术项目。既满足了学生将理论知识应用于实践的专业学习需要,也为学院艺术活动的顺利进行发挥了重要作用。
学生参加校内项目实践情况展示



在实践基地建设方面,艺管系与校外各大艺术机构合作,为学生提供丰富多元的实习实践机会。合作单位包括上海交响乐团、上海音乐厅、上海爱乐乐团、上海东方艺术中心、上海国际艺术节中心、上海歌舞团、吴氏策划、上海话剧艺术中心、SMG文广演艺、SMG经典947音乐频率、黄浦文旅集团、思南公馆等。2024年7月,由艺管系师生组成的实践团队深度参与第十五届上海夏季音乐节(MISA),在进行志愿者工作的同时开展了名家访谈、问卷调查、观众采访等多项调研活动,最终完成了“上海夏季音乐节运营调研报告”,荣获2024年“知行杯”上海市大学生社会实践大赛市赛三等奖、校赛二等奖。
学生在校外实习实践基地工作情况展示


在产教融合的学科框架下,艺管系尤其注重培养学生的创新创业能力。2024年起开设课程《音乐创新创意实践》,将教学科研内容向实践课程转换,进行了“双创”的课程化探索。近年来,艺术管理学生的创新创业能力逐年提升,学生创业人数稳步增长,在各类创新创业大赛中也崭露头角屡获佳绩。在“互联网+”“挑战杯”“汇创青春”“全国大学生艺术项目创意策划大赛”等各类创新创业大赛中连年获奖,参赛情况覆盖本专业学生100%。





经过多年的发展,艺术管理系为党和国家的文化发展事业输送了大量优秀人才,所培养的优秀毕业生深耕文化艺术领域,成为行业内的中坚力量,在上海交响乐团、上海爱乐乐团、上海歌剧院、上海大剧院、上海音乐厅、东方艺术中心、上海文化广场、上海话剧艺术中心、上海人民广播电台、上海对外文化交流有限公司、无锡民族乐团等单位担任重要职务。他们不仅在各自的岗位上发光发热,更是在推动社会主义文化繁荣发展、提升国家文化软实力、增强中华文化国际影响力方面发挥了重要作用。
未来,艺管系将继续坚守taptap点点的使命、愿景和办学传统,秉持“出人才、出作品、出思想、出标准”的理念,坚持重视基础、严格教学、精于实践、善于总结的教学传统,不断提升全球化视野和国际站位,培养一批又一批优秀的音乐艺术管理人才,为推动中华优秀传统文化的创造性转化和创新性发展贡献力量。








