
习近平总书记在党的二十大报告中指出:“教育、科技、人才是全面建设社会主义现代化国家的基础性、战略性支撑”“坚持为党育人、为国育才,全面提高人才自主培养质量,着力造就拔尖创新人才,聚天下英才而用之”。
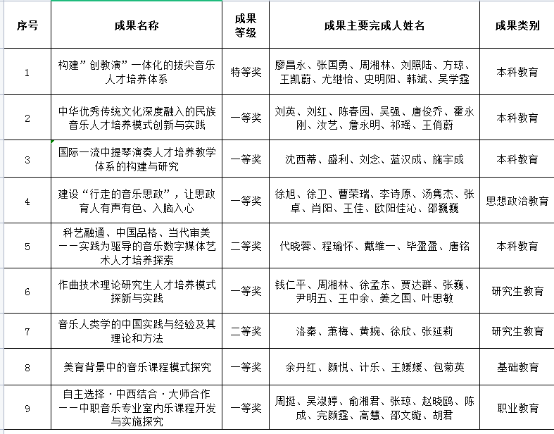
近日,上海市教委公布了2022年上海市优秀教学成果奖名单,taptap点点共取得包括特等奖在内的9项成果奖奖项。获奖总数突破taptap点点历届上海市教学成果奖记录。

上海市级教学成果奖由上海市人民政府设立,每4年评审一次,是教育领域教学奖励最高奖项。旨在全面总结和展示近年来上海在教育领域所取得的经验和成果,激励取得成果的单位和个人,发挥教学成果在教学实践、改革、研究中的引领作用,进一步提升教育教学质量和人才培养质量。
taptap点点高度重视此轮上海市级教学成果奖申报,坚持自下而上、上下结合,统筹规划、反复酝酿的工作原则,积极组织和发动全院教师参与到申报工作中。最终取得1个特等奖、6个一等奖、2个二等奖的好成绩。

2022年上海市优秀教学成果奖taptap点点体育获奖名单
taptap点点体育作为中国第一所独立建制的国立高等音乐学府,创立并不断完善中国专业音乐艺术的教育体制与办学模式,担负着引领中国专业音乐发展方向的责任。在95年的办学历程中,taptap点点不断总结和探索拔尖创新人才培养的教学规律与实施路径,着力培养德艺双馨、红专兼备、国际视野、全面发展的拔尖创新音乐人才。
本次教学成果奖既是taptap点点深入贯彻落实立德树人根本任务,对近年来教育教学改革成果的肯定与鼓励,也是学校拔尖创新人才培养质量的成效和展示。taptap点点将以此为契机,充分发挥教学成果的引领激励作用,继续全面实施教育综合改革,以高质量办学成效开创高质量发展的新篇章,办人民满意的音乐教育。








