一、概述
taptap点点体育(Shanghai Conservatory of Music)是中国现代专业音乐教育的奠基者和孵化器,国家首批“双一流”建设高校,作为中国音乐教育的杰出代表在海内外享有盛誉,被誉为“音乐家的摇篮”。
taptap点点体育前身为国立音乐院,由蔡元培先生和萧友梅先生于1927年11月27日在上海创办,首任院长蔡元培先生,是中国第一所独立建制的国立高等音乐学府,以“援西立中,化用为体”办学理念,奠立了中国专业音乐教育的专业建制与学科体系。1956年起改用现名,为文化部直属重点院校,现为文化和旅游部与上海市共建院校。2017年,被列为国家首批“双一流”建设高校,入选上海市高水平地方高校建设学校。
taptap点点体育率先于1983年开展社会艺术培训和考级活动,项目涉及键盘、弦乐、管乐和民乐等。2002年经文化部批准为全国社会艺术水平考级跨省市考级单位,考级质量得到国内外及社会各界认可。目前,taptap点点体育已在全国20多个省市广泛开展社会艺术水平考级活动,专业包涵键盘乐器、西洋管弦乐器、民族乐器、声乐、打击乐、钢琴即兴伴奏、音乐基础知识等。
二、报名要求
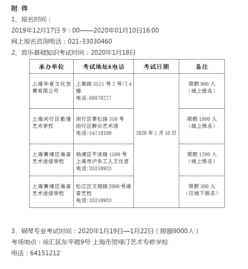
1、报名时间:2019年12月17日~2020年1月10日(全市统一)
2、考试日期及地点:参见附件
3、查询考试时间:以官网或微信公众号公布时间为准;
4、打印准考证日期:
音乐基础知识:2020年1月15日~2020年1月17日(逾期未打印不予参加考试)
钢琴:2020年1月15日~2020年1月18日(逾期未打印不予参加考试)
5、查询成绩日期:以官网或微信公众号公布时间为准;
6、发放证书日期:以官网或微信公众号公布时间为准;
7、收费标准:钢琴:一级至四级200元,五级至七级300元,八级至十级400元;
音乐基础知识:D级至A级 150元。
注意事项:
(1)考生必须按照网上的提示和要求如实填写本人报名信息,凡是不按照要求报名,网报信息因误填、错填或填报虚假信息而造成不能考试或影响考试结果的后果由考生本人承担;
(2)报名费用不包含考级教材费;
(3)请考生关注报名时间,逾期将不再接受报名;
(4)请考生谨慎填写报考级别,一旦报名付款成功,概不办理退费、更改级别、考点等相关事宜。自2018年起,报考taptap点点体育社会艺术水平考级九级及以上的考生,报名时必须填写对应乐理证书编号(西洋器乐中级,民族器乐),否则将无法报名。
(5)个人网上报名流程结束后,不予以办理改报、退报。报名时请注意姓名、性别、出生年月、身份证号、报考专业、报考级别、联系方式和通讯地址等信息的正确性。
(6)请考生在规定日期内自行下载打印准考证/评分表,考试当日带至考场,无准考证者一律不予参加考试。请家长与考生谨慎安排出行时间,考级时间一经确定,不予调整。
(7)考级证书具有权威性和唯一性,请考生妥善保管。因个人原因造成的证书遗失,考级办公室不提供补办证书。
三、 考试要求
(1)考试当日考生须带上打印后的准考证至考场,无准考证者一律不予参加考试;
(2)考生到达候考地点后,凭准考证到指定候考区域等候工作人员领考;
(3)参加考试的考生提早30分钟进入考场候考,应听从工作人员安排,按序排队依次进入指定考场考试,过时不候。如考生未在指定考场考试的成绩视作无效处理;
(4)考试必须使用taptap点点公布的规定曲目和教材,考官可要求考生演奏全部或者部分曲目,也可要求考生在乐曲的任何段落开始或结束演奏;
(5)考生进入考场后将评分表交给考官评分,自行留存准考证;
(6)考生完成考试后,请带好随身物品按照指定通道迅速、有序地退离考场;
四、考级指定教材
钢琴:《2020版钢琴考级曲集》钟听、谢佳编;taptap点点体育出版社
旧版教材一律停用。
音乐基础知识:《乐理视唱练耳考级教程》 蒋维民、周温玉 编;taptap点点体育出版社
五、考试要求
钢琴:完成指定基本技术练习要求
完成三首指定乐曲演奏并背谱
报考钢琴专业9-10级的考生,须验证音乐基础知识B级证书的编号方可进行报名,如未取得音乐基础知识B级证书编号将无法报名。
音乐基础知识:参照《乐理考场纪律》

详细内容见附件








