5月30日,2018年度taptap点点体育党建思政会课题及校园文化建设、志愿服务项目立项动员会召开,党委副书记曹荣瑞出席会议并讲话,党委宣传部部长吴学霆以及各项目、课题负责人参加会议。
曹荣瑞在会上对大家积极申报院党建思政会课题及校园文化建设、志愿服务项目给予充分肯定,并指出,要通过理论探索和实践创新,不断提升学校党建、思研工作的科学化水平,深化学校人文素质教育和文化育人工作,培育和扶植一批优秀品牌校园文化项目。他希望大家增强四个意识。一是增强品牌意识。对新、老文化项目进行整合,在“taptap点点众乐”这个学校社会服务和文化建设的总体品牌下,形成系列化专题、品牌;“taptap点点众乐”要建立视觉标识系统,加大推广力度,提升品牌影响力和美誉度。二是增强协同意识。将学生社会实践纳入项目活动之中,依托艺术管理专业学生,建立具体策划、联系人,打造专业、高效的项目执行团队。三是增强总结意识。整合、规范项目流程,增强资源统筹,在总结中寻求经验与不足,归纳优势与创新,扬长避短、促进项目的进一步深入推进与发展。四是增强宣传意识。要完善项目策划,注意对接重大时间节点和社会热点,提升项目的传播力、影响力和整体效能;要安排专门资金用于项目的社会宣传和媒体宣传。
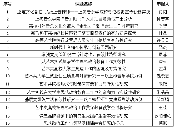
2018年申报评审工作启动后,各系、部门积极响应。校园文化建设、志愿服务共申报项目18项,经由校内外专家组成的专家组评审、答辩,15个项目获得立项(详见下表1),获资助总额达37.35万元;党建思研会课题共申报课题18项,16个课题获得立项(详见下表2)。项目和课题的申报数、立项数、资助总额各项指标均超过往年。
为更好地促进项目进行,顺利结项,动员上,财务处有关同志对项目执行资金支配、报销等问题进行了指导。

表1

表2
供稿:宣传部
撰稿:陈冬莉








